本周推荐
上海市教育考试院关于印发《2025年10月上海市高等教育自学考试各专业课程考试日程安排表》的通知(沪教考院自考〔2025〕10号)
各主考高校:根据全国考委高等教育自学考试专业课程开考工作安排,结合本市工作实际,现印发《2025年10月上海市高等教育自.....[详情]
上海自考便捷服务
扫一扫加入微信交流群
扫一扫添加客服老师
距离2025年10月考试还有 天
热门院校 更多+
复旦大学
华东师范大学
华东政法大学
上海财经大学
上海大学
上海电机学院
上海对外经贸大学
上海工程技术大学
热门专业
更多+
连锁经营与管理
国际经济与贸易
数字媒体艺术
交通运营管理
大数据与会计
现代物流管理
上海自考时间安排
报名
准考证
考试
查分
实践
转考
免考
毕业
上:2月28日-3月3日;下:9月初
考前一周打印
4月:4月13-14日;10月:10月26-27日
考试后一个月左右
报名考试时间由主考学校安排
上半年:3月初;下半年:9月初
上半年:5月中旬;下半年:11月中旬
上半年:6月初;下半年:12月初
上海自考
- 最新更新
- 政策资讯
- 报名时间
- 准考证打印
- 考试安排
- 成绩查询
- 毕业申请
- 实践考核
- 免考办理
- 转考办理
- 学位申请
- 开考安排
- 历年真题
- 串讲笔记
- 自考答疑
- 经验分享
-
2025年上海自考本科可以去考公务员吗? 337 2025-07-28
- 2025年上海自考有时间限制吗?考过的成绩会作废吗?
- 2025年上海自考本科都有哪些专业?
- 2025年上海自考毕业证书如何认证?
- 2025年10月上海自考考试可以带电子手表吗?
- 2025年在上海参加自考前,如果身份证过期怎么办?
- 2025年上海自考一年有几次报名?
- 2025年上海自考汉语言文学专业好考吗?
上海自考专业大全
- 2024年4月上海自学考试高等数学(工专)真题试卷
- 2024年4月上海自学考试·英语(二)真题试卷
- 2024年4月上海自学考试00012英语(一)真题试
- 2024年4月上海自考《思想道德修养与法律基础》03
- 2024年4月上海自考马克思主义基本原理概论真题及答
- 2024年上半年上海自考《中国近现代史纲要》真题及答
- 2024年4月上海自考《英语二》答案
- 2023年10月上海自考思想道德修养与法律基础真题
- 2023年10月上海自考中国近现代史纲要真题
- 2023年10月上海自考毛泽东中国特色社会主义思想真
- 2023年10月上海自考00009政治经济学(财经类
- 2023年10月上海自考00012英语(一)真题试卷
- 2023年10月上海自考00015英语(二)真题试卷
- 2023年10月上海自考马克思主义基本原理概论真题与
- 2024年4月上海自学考试基础会计学真题试卷
- 2024年4月上海自学考试市场营销学真题试卷
- 2023年4月上海自考00177消费心理学真题试卷
- 2023年4月上海自考00178市场调查与预测真题试
- 2023年4月上海自考00183消费经济学真题试卷
- 2023年4月上海自考00244经济法概论真题试卷
- 2023年4月上海自考00246国际经济法概论真题试
- 2020年10月自考经济法概论部分真题及答案
- 2020年8月上海市自学考试本科国际经济学真题
- 上海市2014年4月高等教育自学考试标准化试题
- 全国2006年4高等教育自考物流企业会计试卷及答案
- 全国2013年4月自学考试市场信息学试题
- 全国2014年4月高等教育自学考试市场信息学试题
- 全国2014年10月自考《市场信息学》真题
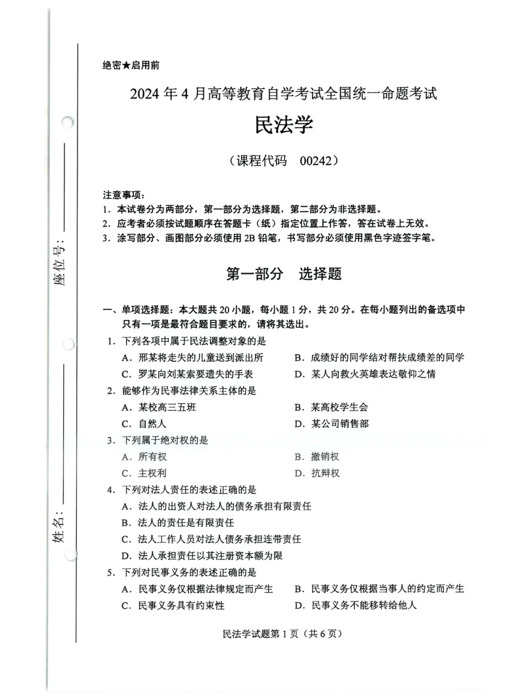
- 2024年4月上海自考民法学真题及答案
- 2023年4月上海自考00169房地产法真题试卷
- 2023年4月上海自考00226知识产权法真题试卷
- 2023年4月上海自考00227公司法真题试卷
- 2023年4月上海自考00228环境与资源保护法学真
- 2023年4月上海自考00230合同法真题试卷
- 2023年4月上海自考00233税法真题试卷
- 2023年4月上海自考00235犯罪学(一)真题试卷
- 2023年4月上海自考00249国际私法真题试卷
- 2023年4月上海自考00257票据法真题试卷
- 2020年8月上海市自学考试本科国际私法真题
- 浙江省2013年4月高等教育自学考试发展社会学试题
- 全国2009年4高等教育自学考试刑法原理与实务试题
- 全国2007年4月高等教育自学考试预审学试题
- 2024年4月上海自考计算机应用基础真题及答案
- 浙江省2013年7月高等教育自学考试冷冲压工艺与模具
- 浙江省2010年4月高等教育自学考试冷冲压工艺与模具
- 全国2011年10月高等教育自学考试土力学及地基基础
- 全国自考房地产开发与经营
- 全国2010年7月高等教育自学考试操作系统试题
- 2019年4月自考04751计算机网络安全真题及答案
- 全国2010年1月自学考试工程力学(一)试题
- 全国2014年10月自考《工程力学(二)》真题
- 全国2010年4月自学考试工程力学(二)试题
- 全国2009年7月自学考试工程力学(二)试题
- 全国2009年4月自学考试工程力学(二)试题
- 全国2007年7月高等教育自学考试网页设计与制作试题
- 浙江省2010年7月高等教育自学考试房屋建筑学试题
- 2024年4月上海自考中国古代文学史(一)真题
- 2024年4月上海自学考试美学真题试卷
- 2024年4月自考美学真题简答题答案
- 2024年4月上海自考外国文学史部分答案解析
- 2023年4月上海自考00198旅游企业投资与管理真
- 2023年4月上海自考00199中外民俗真题试卷
- 上海市2020年8月自学考试本科00538中国古代文
- 上海市2020年8月自学考试本科00832英语词汇学
- 上海市2020年8月自学考试本科英语语法真题
- 上海市2020年8月自学考试本科中外新闻作品研究真题
- 上海市2020年8月自学考试本科传播学概论真题
- 2016年4月高等教育自学考试公共环境艺术设计试题
- 2012年4月高等教育自学考试日语翻译试题
- 2014年4月高等教育自学考试俄语试题
- 上海市2011年7月高等教育自学考试园林植物病虫害防
- 上海市2012年7月高等教育自学考试园林植物病虫害防
- 上海市2013年4月高等教育自学考试园林植物病虫害防
- 上海市2014年4月高等教育自学考试园林植物病虫害防
- 上海市2013年7月高等教育自学考试园林植物病虫害防
- 上海市2012年10月高等教育自学考试航空服务礼仪概
- 上海市2012年1月高等教育自学考试航空服务礼仪概论
- 上海市2013年1月高等教育自学考试航空服务礼仪概论
- 上海市2013年10月高等教育自学考试航空服务礼仪概
- 上海市2014年4月高等教育自学考试航空服务礼仪概论
- 上海市2013年7月高等教育自学考试水产动物疾病防治
- 上海市2012年4月高等教育自学考试水产动物疾病防治
- 上海市2014年4月高等教育自学考试水产动物疾病防治
- 上海市2011年10月高等教育自学考试教育评估与督导
- 2024年4月上海自学考试社会学概论真题试卷
- 2024年4月上海自学考试管理学原理真题试卷
- 2024年4月上海自学考试商业银行业务与经营真题试卷
- 2023年4月上海自考00182公共关系学真题试卷
- 2023年4月上海自考00185商品流通概论真题试卷
- 上海市2019年10月成人自考网络营销与策划真题
- 2020年8月上海市自学考试本科00034社会学概论
- 上海市2020年8月自学考试00318公共政策真题
- 2020年8月上海市自学考试本科00144企业管理概
- 上海市2020年8月自学考试本科现代管理学真题
- 上海市2020年8月自学考试本科当代中国政治制度真题
- 2020年8月上海市自学考试本科公共关系学真题
- 2020年8月上海市自学考试本科管理系统中计算机应用
- 2020年8月上海市自学考试本科管理学原理真题
- 2024年4月上海自考学前卫生学真题
- 全国2004年10月自学考试学前儿童语言教育真题
- 全国2005年1月自学考试学前儿童语言教育真题
- 全国2005年10月自学考试学前儿童语言教育真题
- 全国2006年1月自学考试学前儿童语言教育真题
- 全国2006年10月自学考试学前儿童语言教育真题
- 上海2007年1月自学考试学前儿童语言教育真题
- 全国2007年10月自学考试学前儿童语言教育真题
- 上海市2008年1月自学考试学前儿童心理卫生与辅导真
- 上海市2008年10月自学考试学前儿童心理卫生与辅导
- 上海市2009年1月自学考试学前儿童心理卫生与辅导真
- 2009年10月自学考试学前儿童心理卫生与辅导真题
- 上海市2010年1月自学考试学前儿童心理卫生与辅导真
- 上海市2010年10月自学考试学前儿童心理卫生与辅导
- 2024年4月上海自考药理学真题
- 2024年4月上海自学考试心理学真题试卷
- 全国2011年7月自学考试预防医学(二)试题
- 全国2012年7月自学考试预防医学(二)试题
- 全国2013年7月自学考试预防医学(二)试题
- 全国2013年4月自学考试预防医学(二)试题
- 全国2014年4月高等教育自学考试预防医学(二)试题
- 2018年10月自考预防医学(二)考试真题
- 全国2010年1月高等教育自学考试妇产科护理学(一)
- 全国2011年1月高等教育自学考试妇产科护理学(一)
- 全国2007年10月高等教育自学考试妇产科护理学(一
- 全国2009年1月高等教育自学考试妇产科护理学(一)
- 全国2008年1月高等教育自学考试妇产科护理学(一)
- 全国2010年10月高等教育自学考试妇产科护理学(一
- 上海市2020年自考《马克思主义哲学原理》考点复习:
- 上海市2020年自考《马克思主义哲学原理》考点复习:
- 上海市2020年自考《马克思主义哲学原理》考点复习:
- 上海市2020年自考《马克思主义哲学原理》考点复习:
- 上海市2020年自考《马克思主义哲学原理》考点复习:
- 上海市2020年自考《马克思主义哲学原理》考点复习:
- 上海市2020年自考《马克思主义哲学原理》考点复习:
- 2020年上海市自考《英语二》满分作文范文一
- 2020年上海市自考《英语二》满分作文范文二
- 2020年上海市自考《英语二》满分作文范文三
- 2020年上海市自考《英语二》满分作文范文四
- 2020年上海市自考《英语二》满分作文范文五
- 2020年上海市自考《英语二》满分作文范文六
- 2018年上海自考公共关系口才概述部分要点复习
- 上海市2020年4月自考基础会计学考点:会计核算基本
- 上海市2020年4月自考基础会计学考点:会计记账基础
- 上海市2020年4月自考基础会计学考点:会计信息质量
- 上海市2020年4月自考基础会计学考点:会计确认
- 上海市2020年4月自考基础会计学考点:会计计量
- 上海市2020年4月自考基础会计学考点:会计记录
- 上海市真题2020年4月自考基础会计学考点:财务成果
- 2020年4月上海市自考会计信息质量要求
- 2020年4月上海市自考会计确认
- 2020年4月上海市自考会计计量
- 2020年4月上海市自考基础会计学考点:会计记录
- 2020年4月上海市自考会计报表的作用、种类和编制
- 2020年4月上海市自考基础会计学考点:财务成果报表
- 2020年上海市自考《电子商务案例分析》章节考点一
- 2019年自考现代模具制造技术复习指导汇总
- 2019年自考计算机网络技术基础复习资料汇总
- 2019年自考《Java语言程序设计(一)》串讲笔记
- 2019年自考计算机网络基本原理复习资料汇总
- 2019年自考操作系统名词解释总结汇总
- 2019年自考工学类计算机应用技术名词解释汇总
- 2019年自考计算机应用技术知识点汇总
- 2019年自考离散数学基础串讲资料汇总
- 2019年自考软件工程章节复习指导汇总
- 2019年自考计算机系统结构复习精讲资料汇总
- 2019年自考计算机网络实用技术知识点详细介绍
- 2019年自考交通工程章节复习指导汇总
- 2019年自考互联网及其应用章节重点汇总
- 2019年自考房屋建筑学复习要点汇总
- 上海市2020年自考写作(一)复习重点:开头常见方法
- 上海市2020年自考写作(一)复习重点:大作文的结构
- 上海市2020年自考写作(一)复习重点:大作文的语言
- 上海市2020年自考写作(一)复习重点:结尾常见方法
- 自考宪法学考点:自主发展教育、科技、文化等
- 自考欧洲文化入门串讲资料(解词和答题部分)
- 自考美学复习资料
- 中国文化概论学习笔记 语言文字及其文化特征
- 中国文化概论学习笔记 中国传统的艺术审美
- 中国文化概论学习笔记 中国传统的教育思想
- 中国文化概论学习笔记 中国传统的伦理道德
- 中国文化概论学习笔记 中国传统的宗教信仰
- 中国文化概论学习笔记 中国传统的哲学观念
- 中国文化概论学习笔记 中国传统的思维模式
- 2019年自考中小企业人力资源组织与管理考试重点汇总
- 2019年自考薪酬管理核心考点整理汇总
- 2019年自考管理思想史章节考试重点汇总
- 2019年自考国土资源管理知识点整理汇总
- 2019年自考管理信息系统章节复习重点汇总
- 2019年自考社会研究方法章节考试重点汇总
- 2019年自考文化产业管理重点知识点汇总
- 2019年自考网络经济与企业管理重点知识点汇总
- 2019年自考战略管理教程章节复习重点汇总
- 2019年自考商业伦理导论章节核心考点汇总
- 2019年自考组织行为学(二)核心考点、重点解析汇总
- 2019年自考公共关系与策划重要知识点汇总
- 2019年自考网络营销与策划章节复习资料汇总
- 2019年自考企业组织与环境章节考试重点汇总
- 上海2021自考《法律基础与思想道德修养》试题库(五
- 上海2021自考《法律基础与思想道德修养》试题库(四
- 上海2021自考《法律基础与思想道德修养》试题库(三
- 上海市2021自考《法律基础与思想道德修养》试题库(
- 上海市2021自考《法律基础与思想道德修养》试题库(
- 上海市2021自考《马克思主义政治经济学》章节试题及
- 上海市2021自考《马克思主义政治经济学》章节试题及
- 上海市2021自考《马克思主义政治经济学》章节试题及
- 上海市2021自考《马克思主义政治经济学》章节试题及
- 上海市2021自考《马克思主义政治经济学》章节试题及
- 上海市2021自考《马克思主义政治经济学》章节试题及
- 上海市2021自考《马克思主义政治经济学》章节试题及
- 上海2021年4月自考英语(一)复习(40)
- 上海2021年4月自考英语(一)复习(41)
- 上海市2021自考《政府与事业单位会计》试题及答案(
- 上海市2021自考《政府与事业单位会计》试题及答案(
- 上海市2021自考《政府与事业单位会计》试题及答案(
- 上海市2021自考《政府与事业单位会计》试题及答案(
- 上海市2021自考《政府与事业单位会计》试题及答案(
- 上海市2021自考《政府与事业单位会计》试题及答案(
- 上海市2021自考《政府与事业单位会计》试题及答案(
- 上海市2021自考《政府与事业单位会计》试题及答案(
- 上海市2021自考《政府与事业单位会计》试题及答案(
- 上海市2021自考《政府与事业单位会计》试题及答案(
- 上海市2021自学考试《劳动经济学》全真模拟试题及答
- 上海市2021自学考试《劳动经济学》全真模拟试题及答
- 上海市2021自学考试《劳动经济学》全真模拟试题及答
- 上海市2021自学考试《劳动经济学》全真模拟试题及答
- 上海市2021自考《会计法与审计法》模拟试题及答案(
- 上海市2021自考《会计法与审计法》模拟试题及打哪(
- 上海市2021自考《会计法与审计法》模拟试题及答案(
- 上海市2021自考《会计法与审计法》模拟试题及答案(
- 上海市2021自考《会计法与审计法》模拟试题及答案(
- 上海市2021自考《会计法与审计法》模拟试题及答案(
- 上海市2021自考《会计法与审计法》模拟试题及答案(
- 上海市2021自考《会计法与审计法》模拟试题及答案(
- 上海市2021自考《会计法与审计法》模拟试题及答案(
- 上海市2021自考《会计法与审计法》模拟试题及答案(
- 上海市2021自考《会计法与审计法》模拟试题及答案(
- 上海市2021自考《会计法与审计法》模拟试题及答案(
- 上海市2021自考《会计法与审计法》模拟试题及答案(
- 上海市2021自考《公司法》模拟试题及答案(四)
- 2021年上海自考《饭店服务》模拟试题及答案(六)
- 2021年上海自考《饭店服务》模拟试题及答案(五)
- 2021年上海自考《饭店服务》模拟试题及答案(四)
- 2021年上海自考《饭店服务》模拟试题及答案(三)
- 2021年上海自考《饭店服务》模拟试题及答案(二)
- 2021年上海自考《饭店服务》模拟试题及答案(一)
- 2020年上海自学考试《旅游与饭店会计》模拟试题及答
- 2020年上海自学考试《旅游与饭店会计》模拟试题及答
- 2020年上海自学考试《旅游与饭店会计》模拟试题及答
- 2020年上海自学考试《旅游与饭店会计》模拟试题及答
- 2020年上海自考《旅游与饭店会计》模拟试题及答案一
- 2019年自考《旅行社经营与管理》重点试题及答案
- 2019年自考《烹饪原料学》习题库:主观题
- 2019年自考《烹饪原料学》习题库:判断
- 2021年上海自考《普通逻辑原理》模拟试卷及答案(十
- 2021年上海自考《普通逻辑原理》模拟试卷及答案(九
- 2021年上海自考《普通逻辑原理》模拟试卷及答案(八
- 2021年上海自考《普通逻辑原理》模拟试卷及答案(七
- 2021年上海自考《普通逻辑原理》模拟试卷及答案(六
- 2021年上海自考《普通逻辑原理》模拟试卷及答案(五
- 2021年上海自考《普通逻辑原理》模拟试卷及答案(四
- 2021年上海自考《普通逻辑原理》模拟试卷及答案(三
- 2021年上海自考《普通逻辑》模拟试题及答案:第3章
- 2021年上海自考《普通逻辑》模拟试题及答案:第2章
- 2021年上海自考《普通逻辑》模拟试题及答案:第1章
- 2020年上海自考《农业经济学》章节试题及答案:第1
- 2020年上海自考《农业经济学》章节试题及答案:第1
- 2020年上海自考《农业经济学》章节试题及答案:第1
- 2021年上海自考《民航概论》模拟试题及答案(5)
- 2021年上海自考《民航概论》模拟试题及答案(4)
- 2021年上海自考《民航概论》模拟试题及答案(3)
- 2021年上海自考《民航概论》模拟试题及答案(2)
- 2021年上海自考《民航概论》模拟试题及答案(1)
- 2021年上海自考《民航概论》章节习题:第六章
- 2021年上海自考《民航概论》章节习题:第五章
- 2021年上海自考《民航概论》章节习题:第四章
- 2021年上海自考《民航概论》章节习题:第三章
- 2021年上海自考《民航概论》章节习题:第二章
- 2021年上海自考《民航概论》章节习题:第一章
- 2020年上海自考《教育预测与规划》模拟试题及答案(
- 2020年上海自考《教育预测与规划》模拟试题及答案(
- 2020年上海自考《教育预测与规划》模拟试题及答案(
- 2021年上海自考《商业银行业务与经营》模拟试题及答
- 2021年上海自考《商业银行业务与经营》模拟试题及答
- 2021年上海自考《商业银行业务与经营》模拟试题及答
- 2021年上海自考《商业银行业务与经营》模拟试题及答
- 2021年上海自考《商业银行业务与经营》模拟试题及答
- 2021年上海自考《商业银行业务与经营》模拟试题及答
- 2020年上海自学考试《社会统计学》练习题及答案
- 2020年上海自学考试《社会统计学》习题及答案
- 2020年上海自学考试《社会统计学》试题及答案
- 2019年上海自考《个案社会工作》练习试题及答案
- 2019年上海自考《个案社会工作》复习试题及答案
- 2019年上海自考《个案社会工作》复习试题及答案
- 2019年上海自考《个案社会工作》复习题及答案
- 2019年上海自考《个案社会工作》习题及答案
- 2021年上海自考免疫学及免疫学检验模拟试题(8)
- 2021年上海自考免疫学及免疫学检验模拟试题(7)
- 2021年上海自考免疫学及免疫学检验模拟试题(6)
- 2021年上海自考免疫学及免疫学检验模拟试题(5)
- 2021年上海自考免疫学及免疫学检验模拟试题(4)
- 2021年上海自考免疫学及免疫学检验模拟试题(3)
- 2021年上海自考免疫学及免疫学检验模拟试题(2)
- 2021年上海自考免疫学及免疫学检验模拟试题(1)
- 2020年上海自考心理卫生心理咨询模拟试题(4)
- 2020年上海自考心理卫生心理咨询模拟试题(3)
- 2020年上海自考心理卫生心理咨询模拟试题(2)
- 2020年上海自考心理卫生心理咨询模拟试题(1)
- 2019年自学考试心理学模拟试题及答案十
- 2019年自学考试心理学模拟试题及答案九
- 2019年上海自学考试心理学模拟试题及答案八
- 2019年自学考试心理学模拟试题及答案七














